通知公告

2025年度学术活动资助项目立项公示
来源: 盐城市哲学社会科学联合会     作者: 管理员
时间: 2025-12-16      阅读量:     次
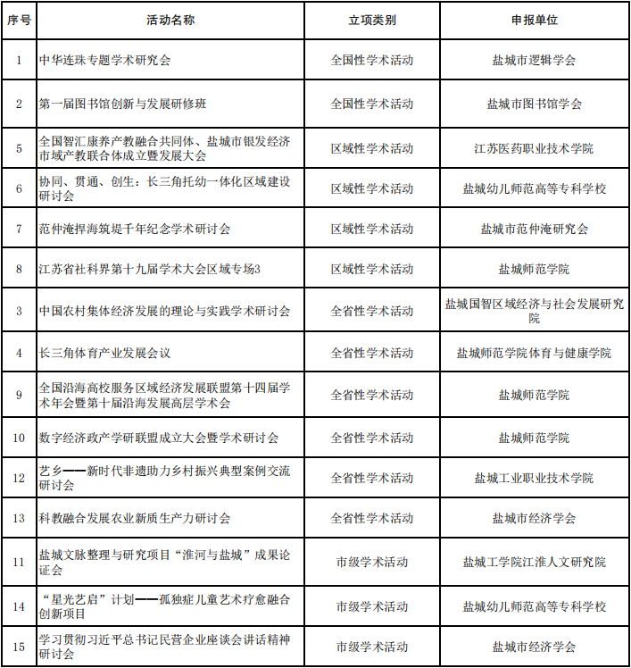
      2025年12月13日,市科协、市社科联联合聘请专家对2025年度学术活动资助项目进行了立项评审,评审从项目必要性、项目可行性、项目预期成果等方面采取项目计分制办法进行。市社科联对专家评审意见进行了认真复核,研究决定拟准予15项活动(哲学社会科学类)立项。

      现将拟立项活动向社会公示。如有异议,请于五个工作日内(2025年12月16日至12月22日)以书面形式向盐城市社科联反映。联系地址:盐城市世纪大道21号2324室;邮编:224005;电话(传真):0515—86662324。

640.png